将针头插入容器中相应的位置.
联系方式
热线电话:0755-23712116
邮箱:contact@shuangyi-tech.com
地址:深圳市宝安区沙井街道后亭茅洲山工业园工业大厦全至科技创新园科创大厦2层2A
关注我们

视觉部分需求:
1相机从下往上拍照。
2定位:±5条(需要保证运动控制部分的精度)
3 角度精度:±2度
视野大小(FOV):2.4mm x1.8mm
相机数量:1颗
相机分辨率:1280x960(130万)
视觉精度:2.4mm/1280Pixel =0.001875mm/Pixel
装针检测插针机设备视觉需求细分
项目 | 具体指标 |
需定位调整物体 | 针头 |
待贴物体 | 过滤器容器 |
视野范围 | 2.4mm x 1.8mm |
像素精度 | 0.001875mm/Pixel |
定位精度 | ±0.05mm |
最终定位精度 | ±3条(±0.03mm) |
角度精度 | ±2度 |
定位方式 | CCD自动对位 |
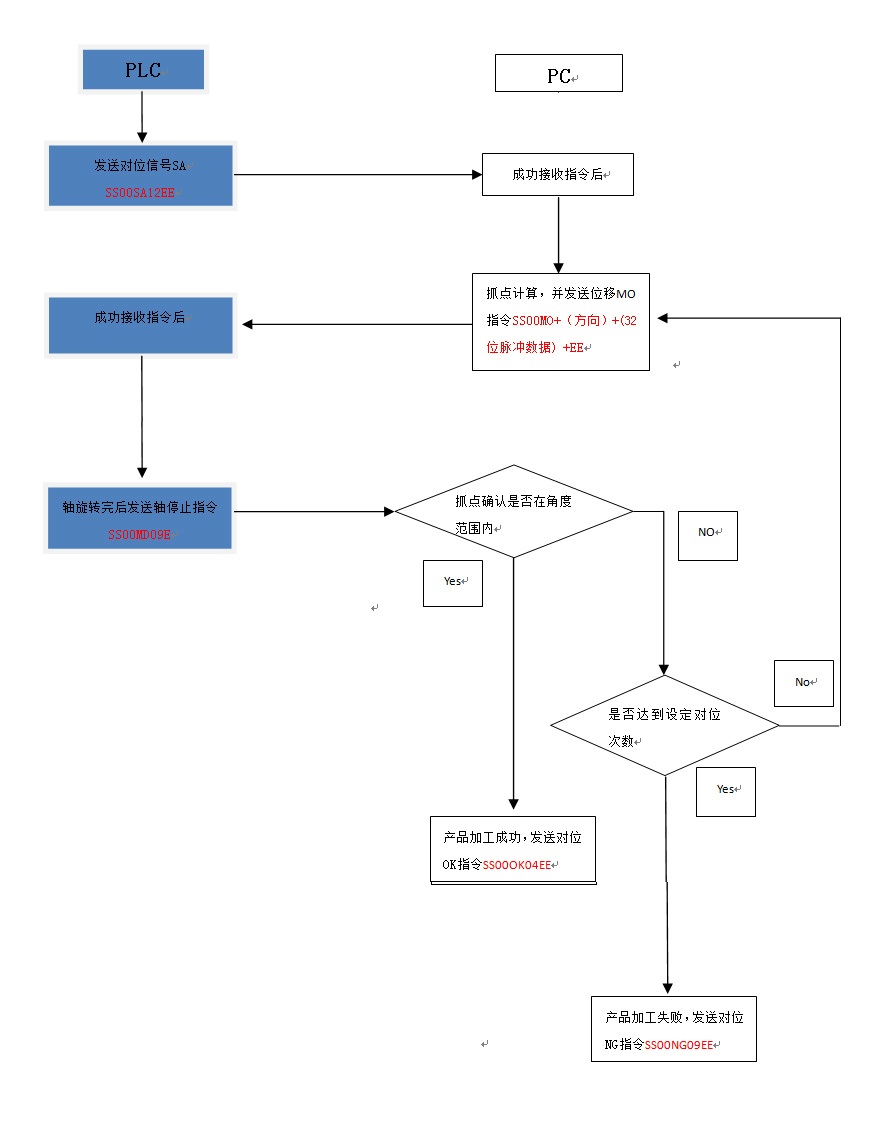
设备控制架构
我们采用软件加硬件的控制架构,图像处理部分(图像采集、图像分析处理、定位算法等)均采用基于PC-Based来进行开发。产品描述 | 视野范围 | 分辨率(Pixel) | 视觉精度 |
德国工业相机 | 2.4mm x 1.8mm | 1280x960 | 0.001875mm/Pixel |
远心镜头 | 2.4mm x 1.8mm | 百万像素分辨率 | - |
日本WaveCrest工业级光源 | 低角度无影环形红光 |
热线电话:0755-23712116
邮箱:contact@shuangyi-tech.com
地址:深圳市宝安区沙井街道后亭茅洲山工业园工业大厦全至科技创新园科创大厦2层2A